Cetateanul.net „Caracatița” Murfatlar, 250 milioane euro datorii la stat (galerie foto)
Cetateanul.net: „Caracatița” Murfatlar, 250 milioane euro datorii la stat (galerie foto)
04 Aug, 2015 20:28
ZIUA de Constanta
4467
Marime text
4467
Marime text
Oficialii Murfatlar nu au răspuns insistențelor noastre de a ne comunica punctul de vedere.
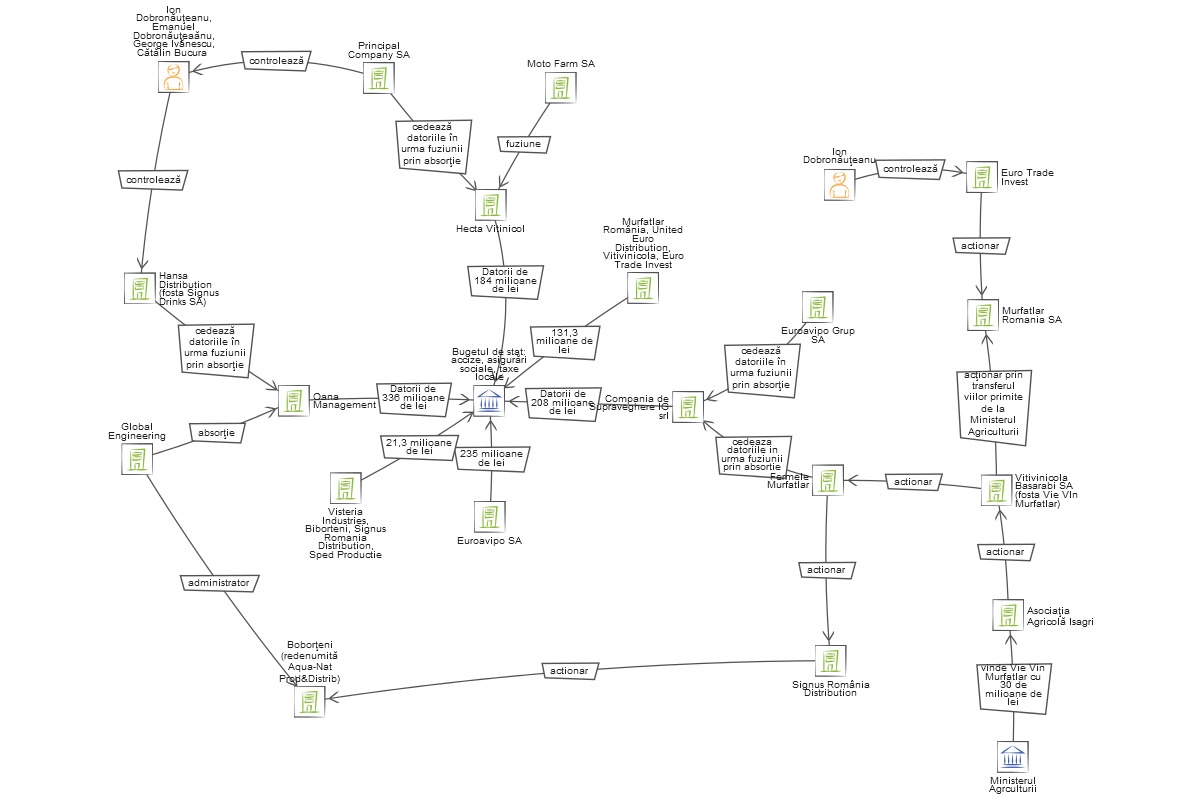
Ion Șerban Dobronăuţeanu (foto), Emanuel Corneliu Dobronăuțeanu, George Ivănescu și Cătălin Bucura controlează o reţea de zeci de societăți autohtone şi offshore-uri poziţionate în jurul mărcii Murfatlar, grup care a acumulat o datorie la bugetul public de peste 1,1 miliarde de lei. Murfatlar România, Fermele Murfatlar, Biborțeni, Principal Company, Vitivinicola Basarabi, Hansa Distribution, Euroavipo, United Euro Distribution, Signus Romania Distribution sunt cele mai cunoscute firme controlate de cei patru oameni de afaceri. Toate se află în insolvență sau în faliment şi au ca obiect de activitate producerea, comercializarea şi distribuţia de: băuturi alcoolice, sucuri, apă minerală, mezeluri şi ţigări.
Puterea acestui grup de afacerişti puţin cunoscuţi publicului reiese cel mai bine din enumerarea pe scurt a mărcilor deţinute de societăţile pe care le controlează sau le-au deţinut: Murfatlar (vin), Babanul (vin de masă), Cetera (vin), Hanul Ars (spirtoasă albă), Unirea (spirtoasă), Sankt-Petersburg (vodka), Patriot (spirtoasă albă), Minard (spirtoasă colorat), Bitter Mamaia, Zaraza Vinars, Bartender’s (gin), Biborțeni (apă minerală), Valea Brazilor (apă minerală), Frizzi (suc), Răcorel (suc), Frutta (suc), Bibo (suc), Limo (suc), Salonta (mezeluri) și Matache Măcelaru (vândut între timp, în 2011, la Cris-Tim).
„Rețeaua Murfatlar”
Mare parte dintre societăţi au sediul social sau puncte de lucru pe platforma Euroavipo, fostul Vinalcool Buzău, din comuna Poşta Câlnău, la 125 de km de centrul Bucureştiului.
Totalul datoriilor se ridică la 1.115,6 de milioane de lei, din această parte statul riscă să nu recupereze foarte mult, din cauza unui păienjeniş de firme şi mutări parcă luate din sportul minţii care face aproape imposibilă recupererea datoriilor de la datornici.
„Cetăţeanul” vă prezintă lista datoriilor acumulate de principalele firme din reţea, urmând ca în zilele următoare să vă prezentăm „mutările din şah” prin care grupul de oameni de afaceri au blocat statul să recupereze imensa datorie, dar şi modulîn care ar fi fost „fentați” oficialii statului.

Lista sumelor solicitate de stat de la firmele din grupul Murfatlar
Murfatlar România SA – 10 milioane de lei, recunoscute în procesul de insolvenţă
Acţionari: Murfatlar: Euroavipo Poşta Câlnău (41,9%) – reprezentata de Cătălin Bucura, Euro Trade Invest Poșta Calnau (0,13%) – reprezentata de Ion Şerban Dobronăuţeanu, Vitinicola Basarabi SA (19,04%).
Murfatlar Compania de Supraveghere IG srlCompania de Supraveghere IG srl – 208 milioane de lei
Acţionarii firmei: George Ivănescu, Cătălin Bucura, fraţii Dobronăuţeanu, European Wine Enterprise SA, Asociaţia Agricolă Isagri şi SIF Transilvania. Prin firmă au mai trecut Bighouse Management Limited din Insulele Virgine şi Cogan Overseas Limited tot din Insulele Virgine (reprezentate de avocata Rodica Galiceanu), dar şi firma Animalex, din care a făcut parte şi Mihaela Maria Ciuciureanu împreună cu soţul său, Claudiu. Aceasta este secretar general în Ministerul Agriculturii, iar între martie şi aprilie a fost chiar demnitar cu funcția de secretar general în minister. Din averea sa, conform declaraţiei publicate, amintim de vila în Florida, casele de locuit în Prahova, conturile de 250.000 de dolari în Statele Unite şi bijuteriile de 75.000 de euro. Soţul secretarul general adjunct este un partener de afaceri al grupului Murfatlar.
Euro Trade Invest SA– 2,3 milioane de lei, recunoscute la procedura de insolvenţă
Acţionari: George Ivănescu, Cătălin Bucura, fraţii Dobronăuţeanu, Nicolae Mermeze şi Gheorghe Zlotea.
Oana Management – cu 336 milioane de lei
Acţionari: Cătălin Vasilescu (95%) și George Vrînceanu (5%). Cei doi sunt interpuşi ai afaceriştilor de la Murfatlar, aceştia apărând şi în alte firme ale grupului. Spre exemplu, Vasilescu apare la Biborţeni, Hansa, Global Engineering şi Romdrinks Eurotrade.
Murfatlar
Platforma Euravipo este localizată pe locul fostei fabrici de alcool din comuna Poșta Câlnău
Visteria Industries – 18 milioane de lei, recunoscute în procedura de insolvență
Acţionari: Viorel Potîrniche şi Cătălin Bucura. Viorel Potîrniche este și director la Murfatlar.
Sped Productie Grup – 0,8 milioane de lei, recunscute în procedura de insolvenţă
Acţionarul este offshore-ul Lopas Ansvalt din Lichenstein, iar sediul firmei este tot în Poşta Câlnău.
Signus România Distribution – 1,5 milioane de lei
Acţionari sunt Vitivinicola Basarabi, Animalex srl, Jura International Corp, Bighouse Management ltd, Evanston Industries ltd, Cogan Overseas ltd (offshore-uri din Insule Virgine Britanice, reprezentate de Rodica Galiceanu). Consiliul de administraţie este condus de Dante’s Management (firmă reprezentată de Cătălin Bucura), Ruxandra Toader şi Liliana Ionescu, ultima fiind angajată la Murfatlar.
Biborţeni (rebotezată Aqua-Nat Prod&Distrib SA) – 1 milion de lei, recunoscute în procedura de insolvenţă
Acţionari: European Land Investments, Racemosum Associated SA, Cătălin Vasilescu, Gheorghe Zoltea și Nicolae Marcel Mermeze.
United Euro Distribution SA – 24 milioane de lei: 10 milioane recunoscute la insolvenţă şi 14 milioane de lei, suspiciune evaziune prin neplata TVA la un contract cu o firmă din Bulgaria.
Acţionarii sunt Signus România Distribution şi cei patru oameni de afaceri: Ivănescu, Bucura şi fraţii Dobronăuţeanu.
Euroavipo SA – 235 milioane de lei: 2 milioane de lei recunoscute în procesul de insolvenţă, 27 milioane de lei solicitate de Direcţia Judeţeană de Finanţe Buzău şi 206 milioane de lei ca TVA cerut de Direcţia Finanţelor Publice Galaţi.
Acţionari: Emanuel Dobronăuţeanu – 31,89%, Maria Ivănescu – 33,53% și alte persoane fizice – 34,58%. Administratorul special este Cătălin Bucura.
Hecta Viticol – 184 milioane de lei, descoperite de controalele ANAF.
Acţionari: sunt Cornel Potîrniche, directorul Murfatlar, şi Fănel Anghelescu. Administratorul unic al firmei, a fost până anul trecut Georges Ivănescu, sediul firmei fiind tot în Poşta Câlnău.
Am încercat să-l contactăm pe Dobronăuţeanu prin intermediul companiei Murfatlar şi cu ajutorul emailului de la Federaţia Internaţională de Şah. Nu a binevoit să ne explice situaţiile pe care i le-am sesizat.
Avocata celor patru este tot o pasionată de șah, Rodica Găliceanu, ne-a declarant că nu are nicio implicare în eventuala acumulare de datorii, ea ocupându-se de alte probleme. “Eu nu am fost chemată la DNA, DIICOT să dau declaraţii. Nu ştiu dacă acţionarii la care vă referiţi să fi avut probleme. Eu mă ocup de alte probleme, nu an tangenţă cu astfel de situaţii”, ne-a declarat avocată. Rugată să ne pună în legătură cu clienţii săi, aceasta ne-a spus doar “Să văd ce pot face, o să le trimit numărul dumneavoastră şi apoi dumnealor vor decide dacă vă vor contacta”.
Pe data de 1 iulie, „Cetățeanul” a trimis o solicitare de presă către doi oficiali ai companiei, Laura Mușat și Alexandra Roșca. Un alt angajat, Mihai Stan, ne-a communicat de pe emailul de serviciu al Laurei Mușat, că aceasta urma să se întoarcă din concediul medical pe 6 iulie și că ne va răspunde la întrebări. De atunci, am revenit de două ori, pe 12 iulie, respectiv pe 29 iulie, dar reprezentanții companiei nu au vrut să răspundă la întrebările puse de noi, pentru o corectă și completă informare a cititorilor.
Ca atare, prezentăm întrebările pe care le-am adresat oficialilor grupului de firme, cu precizarea că vom consemna și răspunsurile companiei, atunci când ne vor fi comunicate:
„Reporterii Cetățeanul.net au documentat în ultima perioadă un material jurnalistic despre datoriile la bugetul de stat ale unor firme ca Oana Management, Hecta Vitinicol, Euroavipo SA, Compania de Supraveghere IG care dețin împreună datorii sub diverse forme de peste 1.000 de milioane de lei la bugetul de stat, conform datelor obtinute din documentele oficiale.
Toate aceste firme sunt controlate de persoane care au legătura cu Murfatlar România, dar și cu alte zeci de societăți de genul, Fermele Murfatlar, Vitinicola Basarabi, Signus Romania Distribution, Euroavipo, Hansa, etc. Aceste societăți par a fi controlate de către domnii Cătălin Bucura, George Ivănescu, Ion Șerban Dobronăuțeanu și Emanuel-Corneliu Dobranăuțeanu, cei care detin și Murfatlar Romania SA.
În acest sens, pentru o corectă și completă informare a cititorilor, vă rugăm să ne răspundeți la următoarele întrebări:
1. Care este datoria pe care acest grup de firme o are la bugetul de stat, potrivit datelor dumneavoastră?
2. O mare parte din datoriile societăților Oana Management și Hecta Vitinicol au fost acumulate după transferul unor datorii în urma unor fuziuni. De ce s-au realizat aceste acțiuni, în urma cărora datorii de sute de milioane au ajuns la firme de la care nu se poate recupera mai nimic?
3. Potrivit datelor publice pe care le dețin reporterii noștri, comitetul de creditori al Murfatlar este format din firme controlate de persoane care controleaza și Murfatlar. Cum comentați?
4. Grupul de firme din jurul Murfatlar sau Cătălin Bucura, George Ivănescu, Ion Șerban Dobronăuțeanu și Emanuel-Corneliu Dobrănăuțeanu au vreo calitate procesuala sau au dat declarații la DIICOT și/sau DNA în cauze care vizează activitatea grupului de societăți?
5. DIICOT a realizat cel puțin două percheziții la sediile grupului denumit Murfatlar în ultimii ani, care a fost scopul și rezultatul acestora? V-au comunicat anchetatorii ceva?
6. Direcțiile de Finanțe și ANAF (structura centrală) au depistat nereguli în legatură cu grupul de firme denumit Murfatlar: cerere de returnare de TVA de 166 de milioane de lei fără scop, suspiciuni de evaziune la transferul unor debite în cadrul grupului care nu erau și înregistrate fiscal, faptul că insolvențele firmelor ar fi controlate de aceeași familie de lichidatori, etc. Cum explicați aceste acuzatii ale autorităților fiscale?
7. Care este returnarea de TVA de care s-a bucurat grupul de firme Murfatlar sau numai Murfatlar Romania SA in ultimul deceniu?
8. Omnilogic Unipersonala SRL Bulgaria face parte din grupul de societăți din jurul Murfatlar. Este această firmă controlată de Cătălin Bucura, George Ivănescu, Ion Șerban Dobronăuțeanu sau Emanuel-Corneliu Dobrănăuțeanu?”
Sursa text și foto: cetateanul.net
Urmareste-ne pe Grupul de Whatsapp
Comentarii
Fondul Documentar Dobrogea de ieri și de azi


